




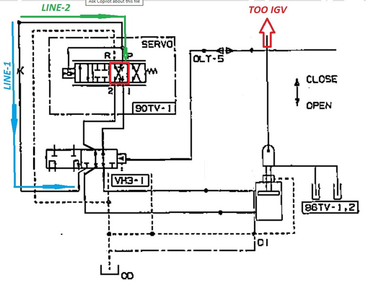
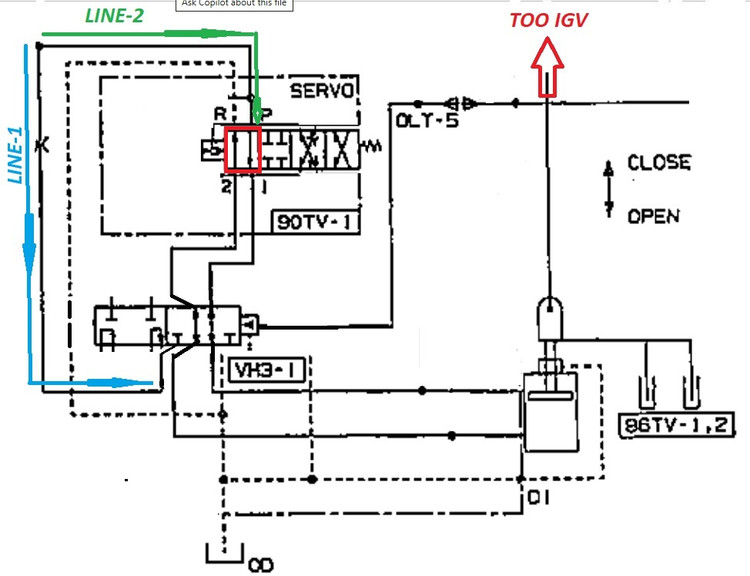
دوره نقشه خوانی P&ID سیستم IGV توربین frame-6
مشخصات
صفحات
6 صفحه
پرسش و پاسخ
پاسخ به تمام سوالات شما بدون محدودیت
پشتیبانی
24 ساعته و همه روزه بدون محدودیت
راه های ارتباطی
از طریق تمام اپلیکیشن های ایتا – تلگرام – واتساپ
توضیحات
آشنایی کامل با:
کلیه تجهیزات سیستم IGV ( شامل کلیه ولوها و تجهیزات مکانیکی و ابزاردقیق و غیره ... )
نحوه عملکرد وضعیت های مختلف سروو ولو 90TV و تاثیرات آن روی عملکرد IGV
بررسی تمام تجهیزات و وظایف انها
طریقه عملکرد و فرمان پذیری تجهیرات
نقشه خوانی و LineUp
در صورتی که هر بخشی از توضیحات برای شما نا مفهوم بوده و نیاز به توضیحات بیشتر دارید میتونید از طریق اپلیکیشن های تلگرام و واتساپ و ایتا با شماره 09112525098 با ما در ارتباط باشید و سوالات خود را مطرح کنید.
با دل و جان پاسخگوی شما هستیم
نظرات
دستهبندی: پکیج کامل نقشه خوانی P&ID توربین گاز